安阳市文化旅游发展集团有限责任公司(以下简称安阳文旅集团)隶属安阳市人民政府,由安阳市财政局履行出资人职责,是安阳市做强做大千亿级文化旅游产业重点培育的龙头企业,也是全市规模最大、最具专业实力的文化产业建设、运营和投融资平台,肩负引领安阳文化旅游发展,实现“文化强市”战略的重要使命。集团目前承担着殷墟遗址博物馆工程、安阳殷墟考古文旅小镇、中国文字博物馆续建及汉字公园PPP项目、安阳古城保护整治复兴工程、殷墟景区等多项国家省市重点项目建设、运营工作。全资、控股、参股子公司12 家。
为深入实施“人才优先发展”战略,优化人员岗位配置,集团决定面向社会公开招聘高端专业技术管理人才。现将有关事项公告如下:
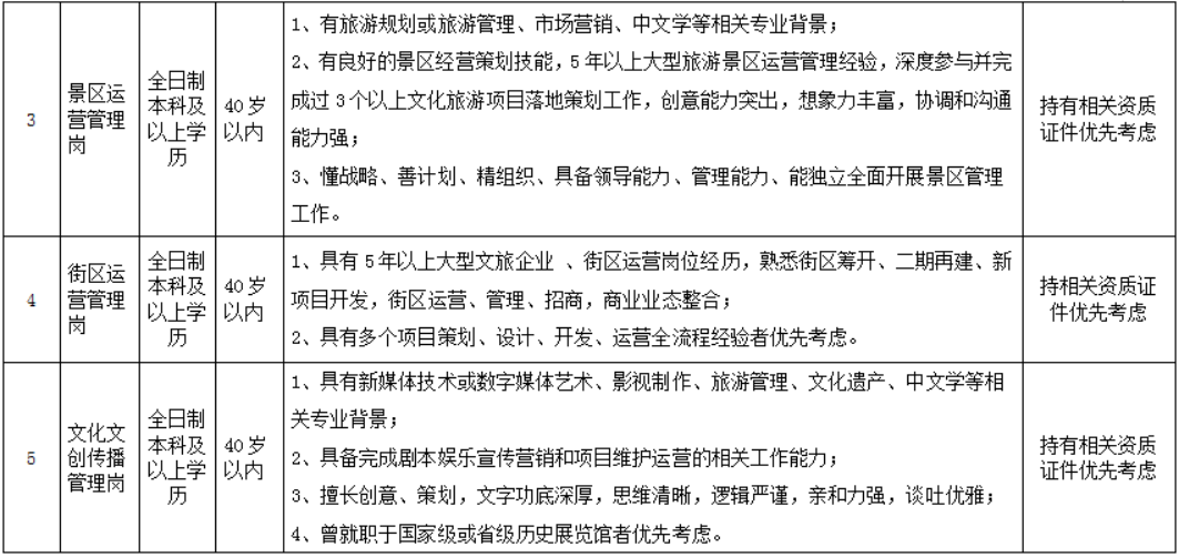
一、招聘岗位及条件






二、招聘原则

坚持公开、平等、竞争、择优的原则。
三、资格条件

1.认同集团公司企业文化并愿意在集团建功立业,具有担当、创新、开放、共赢意识;遵纪守法、清正廉洁、诚实守信,具有良好的职业素养和道德操守,无违规违纪违法等不良记录;
2.身体健康,具有正常履行储备岗位职责的身体条件,符合体检要求;
3.完全符合储备岗位需要的条件及资格要求。
四、有下列情况之一者,不得参加应聘:

1.曾受过各类刑事处罚的;
2.曾被开除公职的;
3.有违法、违纪行为正在接受审查的;
4.在党纪处分影响期内或尚未解除政务处分的;
5.法律法规、党纪政纪和有关政策另有规定不能被聘任为国有企业工作人员的;
6.在各级信用信息共享平台中列入失信被执行人名单的,或在人民银行征信系统中有严重个人信用问题的;
7.有其它违反国家法律、法规行为的。
五、招聘程序

1、公开招聘按照自愿报名、资格审查、履历分析、面试、体检、综合评价、组织考察、任前公示、聘用等程序进行。
发布公告:本次招聘在安阳文旅集团网、安阳文旅集团公众号、安阳人才网等渠道公开发布。
六、报名方式

1.方式:采用网上报名投递的方式进行,应聘者通过安阳文旅集团网站http://www.aywljt.com下载《应聘登记表》,《应聘登记表》照片处加载近期证件电子照片。
2.所需材料:《应聘登记表》(附件);本人有效身份证、毕业证及网上认证报告、学位证及网上认证报告、资格证等相关证件的原件扫描件;海外留学人员提供教育部留学服务中心出具的国外学历学位认证书原件扫描件。以上材料放在一个压缩文件内,文件命名为“应聘岗位+姓名”发送至指定邮箱。
七、薪酬待遇及其它说明

1.与员工签订劳动合同,试用期三个月,试用期满考核合格的予以正式聘用。根据工作情况提供有竞争力的薪酬和符合国家规定的相关福利待遇。
2.应聘者应对所提交资料的真实性负责,提交的资料不再退回。资格审查贯穿引进工作全过程,对提供虚假信息者,一经查实,即取消面试资格或聘用资格,因弄虚作假产生的一切后果由应聘者个人承担。在整个公开招聘过程中,我们承诺将为每一位应聘者个人信息保密。
3.本次储备公告长期有效,随时报名,及时审核,录满为止。
报名电话:0372-5109009
报名邮箱:aywlrlzyb@163.com
附件1:招聘岗位及条件.doc
附件2:应聘登记表.docx
2022年11月28日