
一、关于我们

巩义市银龙源盛水务有限公司成立于2020年7月,由中国水务集团全资子公司银龙水务投资有限公司和巩义国投全资子公司巩义市源盛水务有限公司共同出资设立。公司的职能和使命是整合巩义市城乡供水业务,对巩义市的城乡供水进行专业化、一体化的建设和运营。公司自成立以来,始终坚持“以水为本、达善社会”的经营理念,以“服务民生、服务社会、服务发展、服务大局”为宗旨,积极发挥中国水务集团在人才、技术、管理等方面的优势,着力打造“情润万家”服务品牌,坚持城乡供水、管道直饮水双主业齐头并进,力争实现飞跃式发展壮大。公司注重人才培养和职业发展,为员工提供有竞争力的薪酬体系和发展平台。
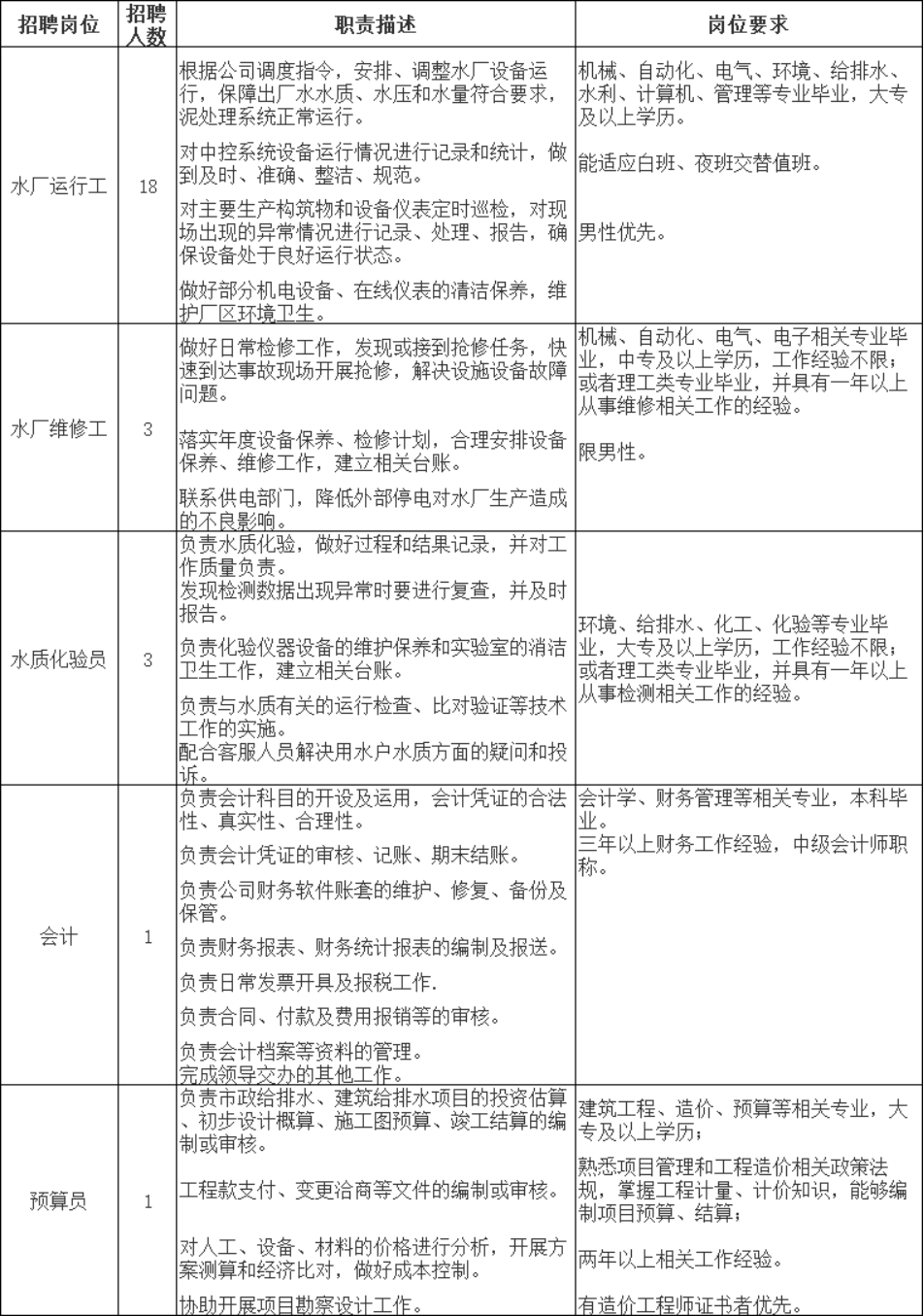
二、招聘岗位及人数

水厂运行工18人,水厂维修工3人,水质化验员3人,会计1人,预算员1人。
三、岗位任职通用要求

(1)遵纪守法,严格遵守公司的各项规章制度及工作规程。
(2)热爱本职工作,主动学习业务知识,不断提高自身业务素质和水平。
四、招聘岗位及任职要求

五、招聘程序

1.网上报名、
2.资格审查、
3.综合测评(笔试、面试)
4.背景调查
5.组织体检、
6.研究录用、
7.名单公示、
8.录用入职
六、应聘方式

请搜索链接:https://gyylys.hersingdat.com/
在招聘网页中选择自己报名的岗位投递简历。
报名咨询
咨询电话:15035484313
咨询时间:09:00-11:30、13:30-17:30